近日,公司鱼类团队首次构建了金鲳(阿纳鲳鲹,Trachinotus anak)雌性个体的两套单倍型端粒到端粒(T2T)级别高质量基因组,为金鲳的遗传改良、分子育种提供坚实的基因组基础,助力海洋牧场建设。相关研究成果已在国际学术期刊《Scientific Data》上发表。公司为该论文第一完成单位,william威廉中文官网王焘博士为论文第一作者,陈华谱教授为通讯作者。
阿纳鲳鲹,俗称金鲳,主要分布于西太平洋的热带和亚热带海域。其肉质鲜嫩、无肌间刺、风味优良,深受消费者喜爱;同时具有游速快、环境适应力强、生长快速等优势,因而成为海水养殖特别是深远海养殖重点推广的优质鱼类品种。近年来,阿纳鲳鲹在我国东南沿海的养殖规模迅速扩大,2024年全国阿纳鲳鲹产量已突破30万吨,居我国海水养殖鱼类年产量之首。
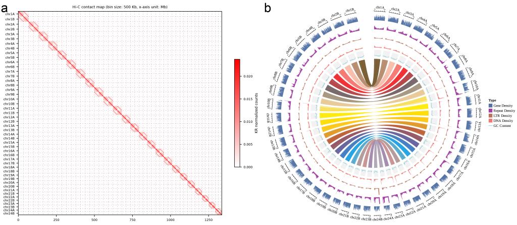
本研究整合PacBio HiFi、Oxford Nanopore超长读长以及Hi-C空间构象捕获等多组学技术,对其基因组进行了系统组装。研究团队成功获得两套T2T级别的单倍型基因组(hapA与hapB),大小分别达到663.78 Mb和661.09 Mb,24条染色体全部实现gap-free无间隙装配,并完整解析出全部48个端粒结构。两套基因组的Contig N50分别达到28.62 Mb和29.02 Mb,BUSCO完整度高达98.9%与99.0%,k-mer QV值达到70.45与68.66。基因注释结果显示,两套基因组分别预测出23,118与23,119个蛋白编码基因,其中超过99.7%获得功能注释。与先前的基因组版本相比,本研究获得的T2T级别组装在连续性、完整性和准确性上均有大幅提升,将成为开展阿纳鲳鲹及其他鲹科鱼类分子育种、功能基因组学研究及演化研究的重要基础资源,对推动海水鱼类遗传育种技术的发展具有深远意义。
论文链接:
https://doi.org/10.1038/s41597-025-06345-2


